This study aims to develop a predictive model for early heart disease detection, focusing on overcoming class imbalance in medical datasets. It plans to employ a Stacked Ensemble Model, integrating multiple machine learning algorithms to enhance accuracy.
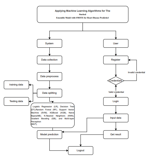
This study develops a sophisticated method to predict heart disease using a Stacked Ensemble Model combined with the Synthetic Minority Over-sampling Technique (SMOTE) to address class imbalance in medical datasets. The methodology begins with data pre-processing mputing missing values, encoding categorical variables, and scaling data—followed by exploratory data analysis to understand variable distributions and correlations, and feature engineering to create new predictors. To counteract class imbalance in heart disease data, SMOTE is applied to generate synthetic instances for the minority class during training. The predictive model incorporates various machine learning classifiers (e.g., Logistic Regression, Decision Trees, SVM, XGBoost, etc.) as base models in a stacked ensemble, where a meta-model uses their predictions as inputs. This approach is evaluated through metrics like Accuracy, Precision, Recall, F1 Score, and AUC-ROC Curve, demonstrating improved accuracy, robustness, and potential for early diagnosis in heart disease management.
ABSTRACT: Heart Disease, Stacked Ensemble Model, SMOTE, Class Imbalance, Machine Learning, Predictive Modeling, Feature Engineering, AUC-ROC Curve.
NOTE: Without the concern of our team, please don't submit to the college. This Abstract varies based on student requirements.

Hardware:
Operating system : Windows 7 or 7+
RAM : 8 GB
Hard disc or SSD : More than 500 GB
Processor : Intel 3rd generation or high or Ryzen with 8 GB Ram
Software:
Software’s : Python 3.10 or high version
IDE : Visual Studio Code.
Framework : Flask