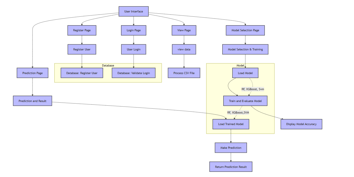
This project implements QoS Aware Routing in SDN using machine learning to optimize network traffic. By analyzing parameters like link utilization, packet loss, flow size, and jitter, the system classifies traffic into QoS classes (e.g., high priority, best effort). Machine learning algorithms like SVM, Random Forest, and XGBoost predict optimal routing paths, enhancing network performance and reliability. The system is built using Flask with a front-end in HTML, CSS, and JavaScript, enabling dynamic, intelligent routing decisions for SDN environments.
This project focuses on QoS Aware Routing in SDN (Software-Defined Networking) using machine learning techniques to optimize network traffic management. By leveraging network parameters such as link utilization, packet loss rate, flow size, and jitter, the system classifies traffic into different QoS classes (e.g., high priority, best effort). The project employs machine learning algorithms including SVM, Random Forest, and XGBoost to predict optimal routing paths and ensure that the network prioritizes critical traffic, thereby improving overall performance and reliability. The back-end involves training the machine learning models, while the front-end is built with HTML, CSS, and JavaScript using Flask to allow users to input flow parameters and display the model's predictions. This approach aims to enable dynamic, intelligent routing decisions within SDN environments, ensuring optimal bandwidth usage and reducing latency.
Keywords:
QoS Aware Routing, SDN, Machine Learning, SVM, Random Forest, XGBoost, Traffic Classification, Flask, Network Optimization, Latency Reduction.
NOTE: Without the concern of our team, please don't submit to the college. This Abstract varies based on student requirements.

SOFTWARE REQUIREMENS
Operating System : Windows 7/8/10
Server-side Script : HTML, CSS, Bootstrap & JS
Programming Language : Python
Libraries : Flask, Pandas,, Sklearn,NumPy, Seaborn, Matplotlib
IDE/Workbench : VSCode
Technology : Python 3.8+
Server Deployment : Xampp Server
Database : MySQL
HARDWARE REQUIREMENTS
Processor - I5/Intel Processor
RAM - 8GB+ (min)
Hard Disk - 128 GB+
Key Board - Standard Windows Keyboard
Mouse - Two or Three Button Mouse
Monitor - Any