Develop a machine learning system to accurately predict LOS and NLOS conditions in wireless networks using signal features (amplitude, frequency, phase, mobility). Analyze data, extract key features, and train XGBoost, Random Forest, and SVM models for high-accuracy classification. Deploy via a Flask web app for predictions to enhance wireless communication reliability and performance.
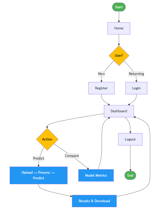
The project “Prediction of LOS NLOS Using Machine Learning” focuses on classifying wireless communication channel conditions as Line-of-Sight (LOS) or Non-Line-of-Sight (NLOS) using machine learning algorithms. A synthetic dataset is generated with multiple features, including time-domain, frequency-domain, phase-based, derived/statistical, and mobility parameters, which influence signal propagation. This dataset is used to train and evaluate three different machine learning models: Support Vector Machine (SVM), Random Forest, and XGBoost. These models aim to predict the signal condition as either LOS or NLOS based on input data. The project implements a web-based application using the Flask framework, where users can upload data files, receive classifications, and compare model performance. The accuracy of the models is evaluated using metrics such as precision, recall, F1-score, and accuracy. This system provides an automated solution to optimize communication networks by predicting signal conditions, which helps in better planning and performance improvement. The project offers a user-friendly interface and accurate predictions, helping engineers make informed decisions about network setup.
Keywords:
Machine Learning, LOS, NLOS, Support Vector Machine, Random Forest, XGBoost, Classification, Wireless Communication, Signal Propagation, Flask
NOTE: Without the concern of our team, please don't submit to the college. This Abstract varies based on student requirements.

Processor - I3/Intel Processor
Hard Disk - 160GB
Key Board - Standard Windows Keyboard
Mouse - Two or Three Button Mouse
Monitor - SVGA
RAM - 8GB
Operating System : Windows 7/8/10
Server side Script : HTML, CSS, Bootstrap & JS
Programming Language : Python
Libraries : Flask, Mysql.connector, Os, Pytorch, Nibabel, Numpy
IDE/Workbench : VsCode
Technology : Python 3.8+
Server Deployment : Xampp Server
Database : MySQL