The objective of this project is to develop a data-driven multimodal framework to predict the life expectancy of medical devices and estimate their remaining useful life (RUL). By integrating various data sources, including sensor data, usage logs, and maintenance records, the system applies machine learning and deep learning techniques to analyze the health status of medical devices. The framework aims to provide accurate predictions regarding device lifespan, enabling proactive maintenance and replacement decisions. This approach improves operational efficiency, reduces unexpected failures, and ensures optimal performance of medical devices in healthcare settings.
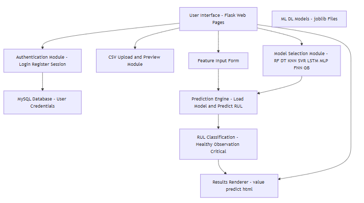
This project presents a data-driven multimodal framework for accurately predicting the life expectancy and remaining useful life (RUL) of critical medical devices such as implantable defibrillators and pacemakers. These devices play a vital role in patient health, and their timely replacement is essential to avoid potential failures. The proposed system leverages machine learning and deep learning techniques—including Decision Tree, Random Forest, Gradient Boosting, Support Vector Regression (SVR), Multi-Layer Perceptron (MLP), and Long Short-Term Memory (LSTM)—to analyze key operational features such as cycle index, discharge time, voltage thresholds, and charging duration. A user-friendly web interface built with Flask allows users to register, upload datasets, compare model performance, and make real-time predictions by entering usage metrics. Based on the predicted RUL, the system categorizes the device status into actionable insights: Healthy, Observation Needed, or Critical. Among the evaluated models, Gradient Boosting and LSTM demonstrated superior accuracy, achieving R² scores up to 0.9998 and minimal mean squared error. The integration of predictive analytics with a responsive web interface not only facilitates early intervention and maintenance planning but also enhances clinical decision-making. Overall, this framework ensures device reliability, promotes patient safety, and supports cost-effective medical device management by forecasting failures before they occur.
Keywords: Remaining Useful Life (RUL), Medical Devices, Machine Learning, Gradient Boosting, LSTM, Predictive Maintenance, Battery Health, Flask Web Application, Healthcare
NOTE: Without the concern of our team, please don't submit to the college. This Abstract varies based on student requirements.

SOFTWARE REQUIREMENS
Operating System : Windows 7/8/10
Server side Script : HTML, CSS, Bootstrap & JS
Programming Language : Python
Libraries Flask, Pandas, Torch, Keras, Sklearn, Numpy , Seaborn
IDE/Workbench : VSCode
Server Deployment : Xampp Server
Database : MySQL
HARDWARE REQUIREMENTS
Processor - I3/Intel Processor
RAM - 8GB (min)
Hard Disk - 128 GB
Key Board - Standard Windows Keyboard
Mouse - Two or Three Button Mouse
Monitor - Any