The primary objective of the "On Smart Traffic Management" project is to develop an intelligent traffic prediction system that effectively categorizes traffic conditions into Low, Normal, High, and Heavy. This is achieved by leveraging advanced machine learning algorithms,
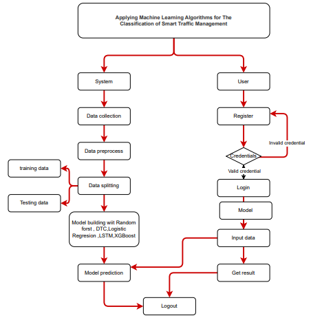
The rapid growth of urbanization has led to increased traffic congestion, necessitating efficient traffic management systems. This project, "On Smart Traffic Management," aims to predict traffic conditions (Low, Normal, High, Heavy) using advanced machine learning algorithms. The existing system employs Long Short-Term Memory (LSTM) and Logistic Regression, which, while effective, may not fully capture the complexities of traffic dynamics. In contrast, the proposed system integrates Random Forest, XGBoost, and Decision Tree algorithms to enhance predictive accuracy and reliability. By leveraging historical traffic data, environmental factors, and real-time inputs, this project seeks to develop a robust model for predicting traffic patterns. The front-end is designed using HTML, CSS, and JavaScript for a user-friendly interface, while the back-end is developed in Python, facilitating seamless data processing and analysis. The anticipated outcome is an intelligent traffic management system that provides timely traffic predictions, thereby aiding in congestion alleviation and improving overall urban mobility.
Keywords: Traffic Management, Machine Learning, Random Forest, XGBoost, Decision Tree, LSTM, Logistic Regression, Predictive Modeling, Urban Mobility.
NOTE: Without the concern of our team, please don't submit to the college. This Abstract varies based on student requirements.

Hardware:
Operating system : Windows 7 or 7+
RAM : 8 GB
Hard disc or SSD : More than 500 GB
Processor : Intel 3rd generation or high or Ryzen with 8 GB Ram
Software:
Software’s : Python 3.10 or high version
IDE : Visual Studio Code.
Framework : Flask