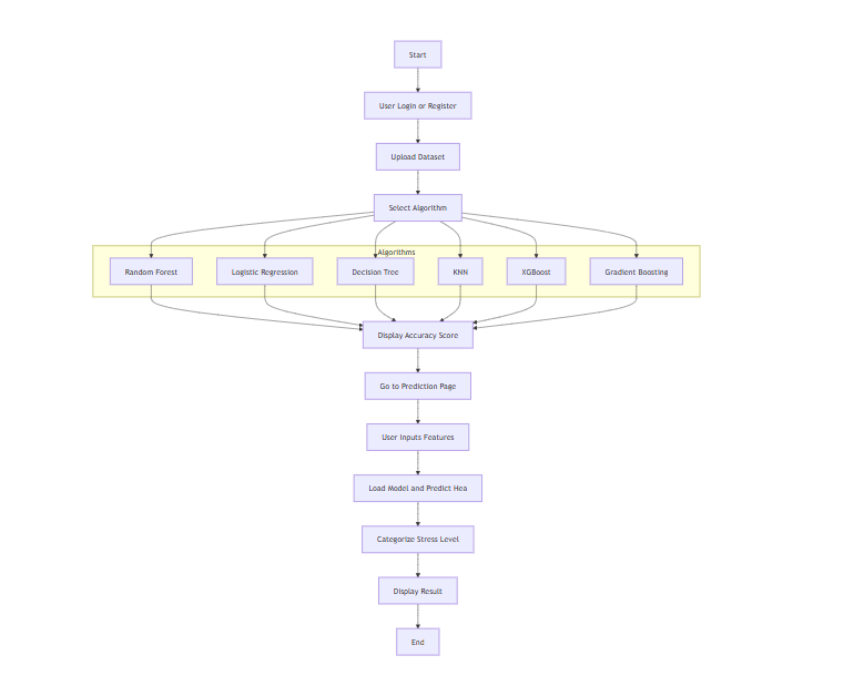
The project titled "Monitoring Heart Rate Recovery Using Wearable ECG Devices to Identify Health Risk Groups" aims to assess cardiovascular fitness and detect potential health risks using real-time ECG data from wearable devices. Heart rate recovery (HRR), the rate at which the heart returns to baseline after physical activity, is a key indicator of autonomic function and overall heart health. This system collects post-exercise ECG signals, analyzes HRR patterns using machine learning algorithms, and classifies individuals into health risk groups. The goal is to enable early identification of conditions like cardiovascular disease or autonomic dysfunction, supporting preventive care and personalized health monitoring.
Cardiovascular fitness and autonomic balance play crucial roles in determining long-term health outcomes. This project focuses on developing a continuous heart health monitoring system utilizing ECG signals captured from wearable devices to analyze Heart Rate Recovery (HRR) dynamics. HRR, defined by the speed at which the heart rate recovers post-exercise, is an essential indicator of cardiovascular health. The system aims to classify individuals based on HRR patterns into high-risk (slow HRR) and low-risk (fast HRR) categories, facilitating early detection of potential cardiovascular risks.
The dataset comprises multiple CSV files containing time-domain, frequency-domain, and nonlinear features derived from ECG data. Key features include Mean RR intervals, SDRR, RMSSD, LF/HF ratios, and nonlinear metrics such as Sampen and Higuchi dimension. These features are employed to predict heart rate values using regression techniques and assess HRR dynamics.
The primary objective is to predict instantaneous heart rate (HR) from ECG-derived features, assess HRR patterns, and classify individuals based on their heart rate recovery speed. This real-time health monitoring system will help individuals identify and monitor their cardiovascular health through wearable devices, ultimately contributing to personalized healthcare interventions. The project also explores the potential to distinguish high-risk individuals based on the recovery rate after exercise.
NOTE: Without the concern of our team, please don't submit to the college. This Abstract varies based on student requirements.

SOFTWARE REQUIREMENS
Operating System : Windows 7/8/10
Server side Script : HTML, CSS, Bootstrap & JS
Programming Language : Python
Libraries : Django, Pandas, Os, Numpy, Scikit-learn, XGBoost.
IDE/Workbench : VS Code
Technology : Python 3.10
Database : SQLite
HARDWARE REQUIREMENTS
Processor - I3/Intel Processor
Hard Disk - 160GB
Key Board - Standard Windows Keyboard
Mouse - Two or Three Button Mouse
Monitor - SVGA
RAM - 8GB