The objective of a Matrimony site using Python is to provide a platform for individuals seeking a life partner to connect with potential matches based on shared interests, values, and preferences. The site aims to simplify the process of finding a partner by providing a user-friendly interface and advanced search and filtering capabilities.
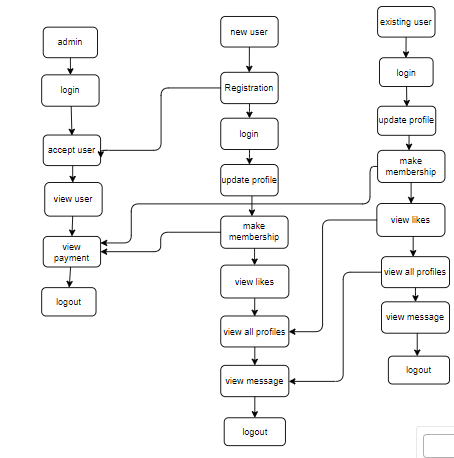
The matrimonial site management is secured online matrimonial system is to provide Grooms and brides with excellent matchmaking experience by exploring the opportunities and resources to meet true to potential partner. The drawback by existing system is that searching a good life partner in this world is the times consuming and cost effective. Online matrimonial system is used to overcome these drawbacks. This secured online matrimonial system is a useful for a person of any religion who wishes to find a suitable life partner for himself. This website is very useful as it provides a fast searching of numerous suitable profiles. He or she can create his or her profile and can communicate with the existing members.
Keywords β Admin, New User, Existing user, Payment, Likes.
NOTE: Without the concern of our team, please don't submit to the college. This Abstract varies based on student requirements.

H/W CONFIGURATION:
S/W CONFIGURATION: