The motive of this project is to develop an intelligent system that analyzes hive sounds to assess the stress levels of bees using machine learning techniques. Honeybee colonies are highly sensitive to environmental changes, diseases, and human interference, which can affect their behavior and productivity. By decoding hive acoustics, we aim to identify stress patterns early, enabling proactive intervention to maintain colony health. This approach provides a non-invasive, real-time monitoring solution, enhancing the understanding of bee behavior, supporting sustainable apiculture practices, and ultimately contributing to improved pollination efficiency and ecosystem stability.
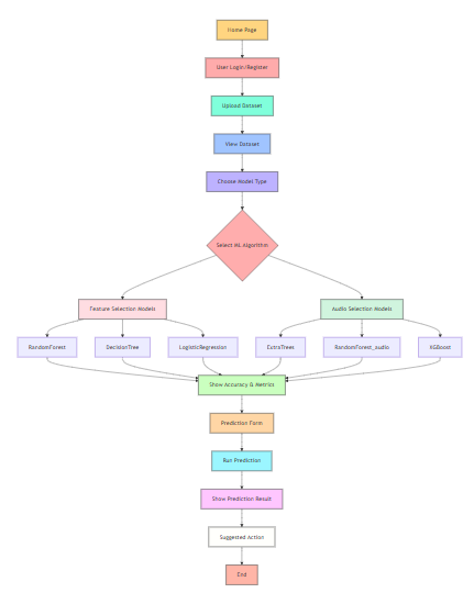
The increasing challenges in beekeeping, such as colony stress, disease, and queen health, demand modern approaches to monitor hive conditions efficiently. This project presents a comprehensive system leveraging machine learning techniques to analyze hive data and audio signals for stress prediction and hive health assessment. The platform integrates multiple models to ensure robust and interpretable results. Feature selection models, including Random Forest, Decision Tree, and Logistic Regression, utilize environmental and hive sensor data—such as temperature, humidity, pressure, and wind speed—to predict queen status and hive conditions. Audio-based models, trained on extracted MFCC features from hive recordings, employ classifiers like Extra Trees, Random Forest, and XGBoost to detect stress signals through bee sound patterns. The system provides accurate predictions, displaying queen presence, potential weakness, or replacement phases, along with actionable suggestions for beekeepers. A Flask-based web interface allows seamless data upload, model evaluation, and real-time predictions, with dynamic algorithm selection for feature and audio models. This approach ensures that both tabular and audio data are analyzed efficiently, improving decision-making in apiary management. By combining classical machine learning, audio signal processing, and an intuitive web interface, the system enhances hive monitoring, promotes colony health, and mitigates risks of colony collapse. The project demonstrates high accuracy across models, provides clear visualization, and integrates explainable outputs to guide timely interventions. Overall, this framework bridges AI-driven insights with practical beekeeping, offering a scalable and interpretable solution for modern apiculture challenges.
Keywords: Hive Stress Detection, Machine Learning, Audio Signal Processing, Random Forest, Extra Trees, XGBoost, Queen Health Prediction, Beekeeping Monitoring, MFCC, Flask Web Application.
NOTE: Without the concern of our team, please don't submit to the college. This Abstract varies based on student requirements.

Operating System : Windows 7/8/10
Server side Script : HTML, CSS, Bootstrap & JS
Programming Language : Python
Libraries : Flask, Pandas, Torch, Keras, Sklearn,Numpy , Seaborn
IDE/Workbench : VSCODE
Server Deployment : Xampp Server
Database : MySQL
Processor - I3/Intel Processor
RAM - 8GB (min)
Hard Disk - 128 GB
Key Board - Standard Windows Keyboard
Mouse - Two or Three Button Mouse
Monitor - Any