This project aims to enhance crop yield forecasting accuracy by integrating meteorological and pesticide data using machine learning, improving decision-making and sustainability in agriculture through robust predictive models.
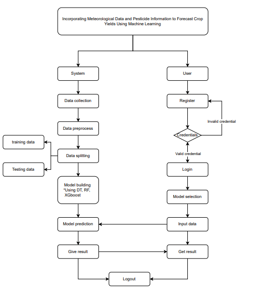
Accurate forecasting of crop yields plays a pivotal role in agricultural planning and resource allocation. This project explores the integration of meteorological data and pesticide information to enhance crop yield prediction using machine learning techniques. The dataset comprises agricultural statistics including area, crop types, and annual yield values across various regions. The primary objective is to develop robust predictive models that outperform existing methods, addressing challenges such as variability in weather patterns and pesticide usage.
Initially, traditional algorithms like K-Nearest Neighbors (KNN), Linear Regression, and Gradient Boosting were implemented, yielding mixed results, to improve upon these outcomes, three advanced machine learning algorithms—Decision Tree, Random Forest, and XGBoost Regressor—were employed. Evaluation metrics such as Mean Squared Error (MSE), Mean Absolute Error (MAE), and R-squared (R2) were used to assess model performance.
The proposed system demonstrates significant enhancements over the baseline models, achieving promising results with Decision Tree Random Forest and XGBoost Regressor These models leverage comprehensive datasets encompassing meteorological variables and pesticide usage statistics to provide more accurate crop yield forecasts. The findings underscore the potential of machine learning in optimizing agricultural productivity by integrating diverse environmental and management factors.
Keywords: Forecast Crop Yield, Agriculture, Machine Learning, XGBoost Regressor, Regressoion, Decision Tree, Random Forest, Pesticide.
NOTE: Without the concern of our team, please don't submit to the college. This Abstract varies based on student requirements.

Hardware:
Operating system : Windows 7 or 7+
RAM : 8 GB
Hard disc or SSD : More than 500 GB
Processor : Intel 3rd generation or high or Ryzen with 8 GB Ram
Software:
Software’s : Python 3.10 or high version
IDE : Visual Studio Code.
Framework : Flask