This project aims to develop a deep learning system for automating literature reviews by generating coherent summaries from scientific papers using models like BART, LAAMA-2, and LSTM. It seeks to streamline the summarization process, reduce manual effort, and enhance research efficiency in academic fields.
Abstract
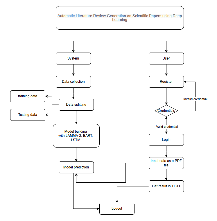
This project focuses on developing a deep learning-based system for automatic literature review generation from scientific papers. Leveraging state-of-the-art models such as LAAMA-2, BART, and LSTM, the approach aims to streamline the process of summarizing vast scientific content. The CNN/Daily-Mail dataset is employed to train and fine-tune the models for optimal performance in generating coherent and contextually relevant summaries. The system automates the extraction of text from PDF documents and uses a sequence of pre-processing techniques to prepare the text for summarization. The BART model plays a central role in generating structured literature reviews, while LSTM and LAAMA-2 enhance the content's accuracy and quality. This automated literature review solution aims to reduce manual effort, improve productivity in research, and offer comprehensive insights into scientific documents, paving the way for more efficient knowledge synthesis in the academic and scientific communities.
Keywords: BART, LSTM and LAAMA-2
NOTE: Without the concern of our team, please don't submit to the college. This Abstract varies based on student requirements.

SOFTWARE AND HARDWARE REQUIREMENTS:
Hardware:
Operating system : Windows 7 or 7+
RAM : 8 GB
Hard disc or SSD : More than 500 GB
Processor : Intel 3rd generation or high or Ryzen with 8 GB Ram
Software:
Software’s : Python 3.10 or high version
IDE : Visual Studio Code.
Framework : Flask