The objective of the AI-Based Code Review Assistant project is to provide an automated solution for code analysis and enhancement using advanced AI technologies. The system aims to help developers identify common coding errors, such as syntax mistakes, logical issues, and undefined variables, by leveraging the Gemini AI API or similar machine learning models. Additionally, the platform seeks to provide actionable suggestions for optimizing code, improving its readability, performance, and maintainability. By automating the code review process, the project aims to enhance code quality, save development time, and empower developers to write cleaner, more efficient code.
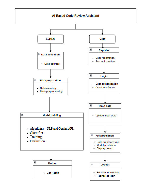
The AI-Based Code Review Assistant is a web application that leverages artificial intelligence (AI) to streamline the process of code analysis and improvement for developers. The platform provides users with a seamless experience, allowing them to easily register, log in, and submit their code in any programming language through a text input interface. Once submitted, the code is sent to an AI-powered backend, utilizing the Gemini AI API or other relevant language-specific machine learning models to analyse the code in real-time. The core functionality includes detecting a wide range of issues, such as syntax errors, logical errors, undefined variables, and missing imports, which are commonly encountered during software development. In addition to error detection, the AI assistant provides actionable feedback and suggestions for improving code quality. In cases where no errors are found, the system goes a step further by offering optimization suggestions. These suggestions can include improving code readability, refactoring for better performance, and enhancing maintainability. This system not only helps developers identify and fix errors but also fosters a culture of continuous improvement by offering practical advice on best practices and code optimization. Ultimately, the AI-Based Code Review Assistant serves as a comprehensive tool to improve coding standards, boost productivity, and assist developers in writing cleaner, more efficient code.
Keywords: Code Review Automation, AI Code Analysis, Error Detection, Code Optimization, Software Development Best Practices, AI-Powered Code Suggestions and NLTK.
NOTE: Without the concern of our team, please don't submit to the college. This Abstract varies based on student requirements.

Hardware Requirements
Hard Disk - 160GB
Key Board - Standard Windows Keyboard
Mouse - Two or Three Button Mouse
Monitor - SVGA
RAM - 8GB
Software Requirements:
Operating System : Windows 7/8/10
Server side Script : HTML, CSS, Bootstrap & JS
Programming Language : Python
Libraries : Django, Pandas, Numpy, NLP and Gemini API.
IDE/Workbench : VS Code
Technology : Python 3.10
Database : SQLite