Traditional algorithms like RF, XGBoost, and KNN effectively classify activities using smartwatch sensors but need extensive labeled data. Active machine learning reduces labeling effort while maintaining high accuracy.
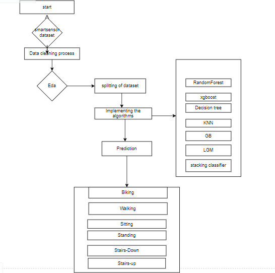
The proliferation of wearable technology, particularly smartwatches, has provided a rich source of data for activity recognition. This paper explores the application of active machine learning techniques to recognize heterogeneous activities through smartwatch sensors. The proposed system leverages accelerometer and gyroscope data to classify various physical activities such as walking, running, biking, and standing, among others. Active learning is utilized to enhance the model's performance by selectively querying the most informative data points, thus minimizing the amount of labeled data required. The methodology involves initial training with a small labeled dataset, followed by iterative cycles of active learning to refine the model. Experimental results demonstrate that the proposed approach achieves high accuracy and robustness in activity recognition, outperforming traditional machine learning methods. This study underscores the potential of active learning in reducing the labeling effort while maintaining high classification accuracy, making it a viable solution for real-time activity monitoring in ubiquitous healthcare and fitness applications.
ActiveMachine, Learning,Activity, Recognition,Smartwatch Sensors,Wearable Technology, Accelerometer, Gyroscope, Data Classification, Real-time Monitoring, Ubiquitous Healthcare, Fitness Applications
NOTE: Without the concern of our team, please don't submit to the college. This Abstract varies based on student requirements.

Hard Disk - 160GB
Key Board - Standard Windows Keyboard
Mouse - Two or Three Button Mouse
Monitor - SVGA
RAM - 8GB
S/W CONFIGURATION:
β’ Operating System : Windows 7/8/10
β’ Server side Script : HTML, CSS, Bootstrap & JS
β’ Programming Language : Python
β’ Libraries : Flask, Pandas, Mysql.connector, Os, Scikit-learn, Numpy
β’ IDE/Workbench : PyCharm
β’ Technology : Python 3.6+
β’ Server Deployment : Xampp Server