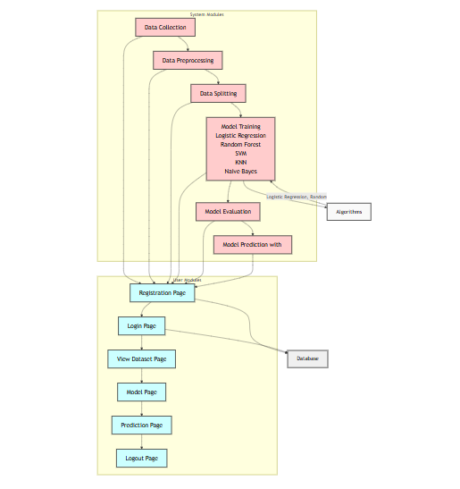
This project applies Explainable AI (XAI) to ensemble models for predicting Chronic Kidney Disease (CKD) using a Kaggle dataset. Machine learning algorithms such as Logistic Regression, Random Forest, SVM, KNN, Naive Bayes, and FNN are employed for CKD risk prediction. LIME (Local Interpretable Model-Agnostic Explanations) ensures transparency in the results. The system is deployed as a web application with HTML, CSS, JavaScript, and Flask, allowing users to input clinical data and receive predictions with interpretable explanations.
This
project explores the use of Explainable AI (XAI) in ensemble models for
predicting Chronic Kidney Disease (CKD) using the dataset from Kaggle. The
study employs various machine learning algorithms, including Logistic
Regression, Random Forest (RF), Support Vector Machine (SVM), K-Nearest
Neighbors (KNN), Naive Bayes, and Feed-Forward Neural Networks (FNN), to build
predictive models for CKD risk. Data preprocessing, feature scaling, and model
training are integral to the process. Additionally, LIME (Local Interpretable
Model-Agnostic Explanations) is applied to provide interpretable results,
ensuring transparency in predictions. The system is deployed as a web
application using HTML, CSS, JavaScript, and Flask, allowing users to input
clinical data and receive predictions, along with LIME-based explanations of
the results. This approach aims to improve prediction accuracy while
maintaining model transparency for better decision-making.
Keywords: Chronic Kidney Disease, Explainable AI, LIME, Random Forest,
Logistic Regression, SVM, KNN, Naive Bayes, Feed-Forward Neural Network,
Predictive Modeling.
NOTE: Without the concern of our team, please don't submit to the college. This Abstract varies based on student requirements.

1. SOFTWARE REQUIREMENS
Operating System : Windows 7/8/10
Server-side Script : HTML, CSS, Bootstrap & JS
Programming Language : Python
Libraries : Flask, Pandas,, Sklearn,NumPy, Seaborn, Matplotlib,tensorflow
IDE/Workbench : VSCode
Technology : Python 3.8+
Server Deployment : Xampp Server
Database : MySQL
2. HARDWARE REQUIREMENTS
Processor - I5/Intel Processor
RAM - 8GB+ (min)
Hard Disk - 128 GB+
Key Board - Standard Windows Keyboard
Mouse - Two or Three Button Mouse
Monitor - Any